tyc122cc太阳成集团
学校首页
网站首页
通知公告
学院要闻
学习与发展
合作机构风采
太阳概况
学院简介
机构设置
现任领导
联系我们
党建工作
党建风采
理论学习
自学考试
通知公告
专业介绍
自考招生
学籍学历
考试查询
成人函授(业余)
通知公告
招生管理
教学管理
学籍学历
规章制度
太阳集团
培训工作
学位工作
规章制度
同等学力
通知公告
招生管理
教学管理
规章制度
下载中心
成人函授(业余)
自学考试
太阳集团
成人函授(业余)
通知公告
招生管理
教学管理
学籍学历
规章制度
招生管理
当前位置:
网站首页
>
成人函授(业余)
>
招生管理
> 正文
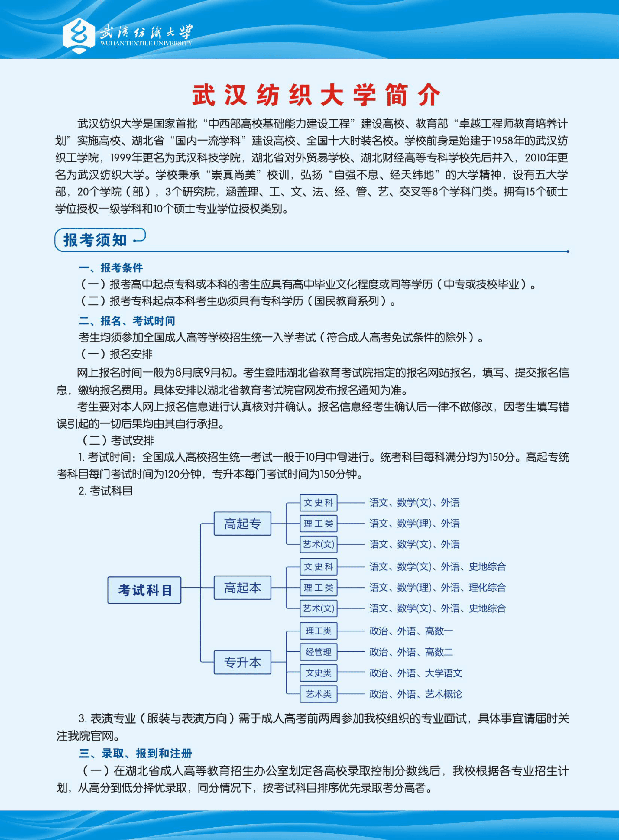
2024年太阳成集团tyc122ccvip高等学历继续教育招生简章
发布日期:2024-05-27 作者:于峰 编辑:陈美云 审核:秦梦 来源: 点击:
上一条:
2025年太阳成集团tyc122ccvip高等学历继续教育招生简章
下一条:
太阳成集团tyc122ccvip2023年高等学历继续教育招生简章